欢迎进入四川省教育装备行业协会官方网站!
网站首页
协会概况
协会介绍
组织架构
会员名单
协会章程
规章制度
党建工作
学习平台
支部活动
资讯中心
焦点新闻
行业新闻
会员服务
行业研究
行业标准
行业课题
行业治理
倡议公约
展会活动
四川教育博览会
其他教育展会
联系我们
资讯中心
资讯中心
焦点新闻
>
行业新闻
>
焦点新闻
您的位置:
首页
>
资讯中心
>
焦点新闻
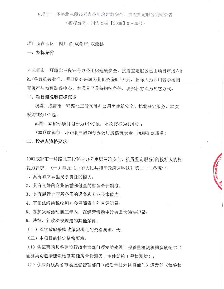
成都市一环路北三段76号办公用房建筑安全、抗震鉴定服务采购公告
发布时间:2026-01-30 10:16:19
上一篇:
四川省教育装备行业协会五届二次会员大会 暨五届三次理事会成功召开
下一篇:
四川省教育装备行业协会学校后勤装备专业委员会一届五次理事会暨第87届中国教育装备展示会观摩活动圆满落幕
协会概况
党建工作
资讯中心
会员服务
行业研究
行业治理
展会活动
联系我们
四川省教育装备行业协会
单位地址:四川省成都市高新区天府大道南段1353号1栋2层2.3.4号
电话:028-68784058
Copyright © 2020-2025 四川省教育装备行业协会 版权所有 备案号:
蜀ICP备19030217号-1